产品分类: 高压开关柜系列
产品简介: MDTBBZ高压并联电容器装置适用于交流 50Hz、三相 10kV 电力系列中,用于提高功率因素和调整网路电压,从而提高供电设备有功输出和减少线路损耗。本装置为户内外式。运行场所不允许有爆炸危险的介质,周围介质中不应含有腐蚀性和破坏绝缘的气体及导电介质,不允许充满水蒸汽及有严重的霉菌存在...
KYN28A-12(GZS1-12Z)铠装移开式交流金属封闭开关设备
KYN28-24(Z)铠装移开式交流金属封闭开关设备
KYN61-40.5(Z)铠装移开式交流金属封闭开关设备
KYN550-12铠装移开式交流金属封闭开关设备
HXGN17-12箱式固定交流金属封闭开关设备
XGN66-12(Z)固定式金属封闭开关设备
XGN17-40.5型箱型固定式交流金属封闭开关设备
XGN2-12箱型固定式金属封闭开关设备
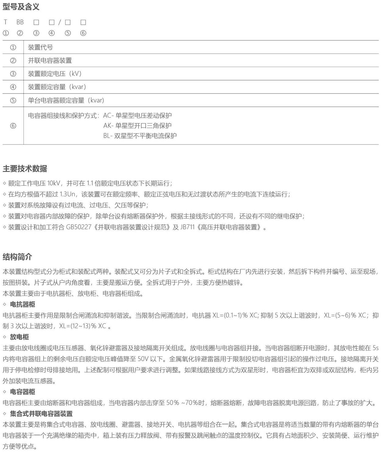
MDTBBZ高压无功自动补偿装置
XGN15-12箱型固定式金属封闭环网开关设备
HXGN口-12系列交流金属环网开关设备
MSGT400-550-12交流金属固体绝缘环网开关设备
MDXGN-12/24全绝缘充气式开关设备
MDXGN气体全绝缘全封闭环网开关设备
MDXGN-40.5/630-25全封闭全绝缘充气式环网开关设备
|
产品概述
|